VSport - 胜利因您更精彩
网站首页
关于我们
VSport简介
公司领导
院设机构
系部简介
院徽院训
公司信箱
旗下产业
学科专业
教学管理
演讲与辩论俱乐部
卓越教师论坛讲座
研究生教育
招生动态
导师介绍
资料下载
团队队伍
团队力量
团队建设
科研管理
项目申报
项目与成果
竞赛科创
学科科研最新动态
党建工作
组织机构
政策法规
组织动态
员工工作
工会之家
组织机构
工作动态
政策文件
院内下载
规章制度
院内下载
English
About us
Academics
People
News & Events
Alumni
Contact us
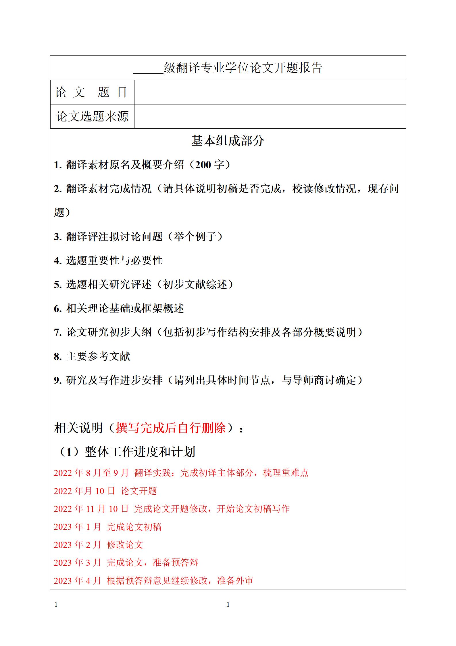
翻译硕士开题报告格式模板(外院设计2022.10.10)
发布时间:2023-11-21 浏览:次
附件【
翻译硕士开题报告格式模板(外院设计2022.10.10).doc
】已下载
次
地址:
安徽省马鞍山市湖东北路400号 VSport佳山校区第一教学楼 (邮编:243002) 电话/传真: 0555-2315496
版权所有 VSport - 胜利因您更精彩